

俄罗斯国立职业师范大学
Российский государственный педагогический университет
学校简介

俄罗斯国立专业师范大学是叶卡捷琳堡的一所高等院校。全称是 "俄罗斯国立专业师范大学 "联邦国立自治高等教育机构。
其前身是成立于1979 年 9 月 1 日的斯维尔德洛夫斯克工程师范学院(SIPI)。1993-2001年为乌拉尔国立职业教育大学。大学主楼位于乌拉尔马什区。斯维尔德洛夫斯克工程与师范学院是根据1978 年 6 月 2日苏联部长会议的法令建立的,是苏联第一所工程与师范学院。学院成立了机械工程学院和电力工程学院,下设 12 个系。
学院的主要任务是培养初等、中等和高等职业教育系统的教学人员。
俄罗斯国立师范大学作为一所多学科大学,其使命是发展职业师范教育体系的理论和方法基础并使之现代化,推广和传播职业教师培训的最佳实践,以及培养高素质的职业教育专家。中等职业教育系统和各经济部门的职业师范教育以传统为基础,并考虑到能够在动态发展的市场中发展专业、科学和教育能力的人力资源。
该大学有 5 个学院,1 个专科学校,博士和研究生院,在斯维尔德洛夫斯克州和其他城市有 4 个分校。
学校排名

该校是俄罗斯著名的师范类大学,在2024全俄罗斯师范类院校排行榜名列第六。

该学校获得中国教育部教育涉外监管信息网认证。
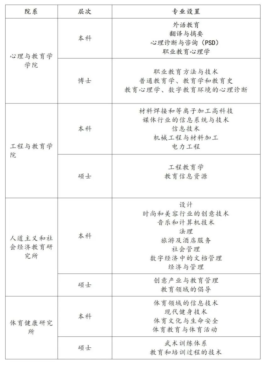
专业设置

入学要求

本硕博申请所需材料:
*护照首页扫描件(护照有效期不少于18个月)
*二寸白底照片电子版
*学历文件:
申请本科、专家学位:高中毕业证(或在读证明)+会考成绩单
申请硕士学位:本科毕业证学位证(或在读证明)+成绩单
申请博士学位:
专家 /硕士毕业证学位证(或在读证明)+专/硕成绩单+语言证书
申请预科:
不需要提供语言证书
不申请预科:读本科/专家学位 :需要提供对外俄语一级证书
读硕士学位:需要提供对外俄语二级证书
读博士学位:需要提供对外俄语三级证书
城市景观

叶卡捷琳堡(1924年10月14日至1991年9月23日—斯维尔德洛夫斯克)是俄罗斯人口第四大城市,乌拉尔联邦区和斯维尔德洛夫斯克地区的行政中心, 位于亚洲。叶卡捷琳堡市形成具有市区地位的市制。乌拉尔最大的政治,经济,行政,文化,科学和教育中心。城市面积为1110.690平方公里(是俄罗斯第三大城市)。
叶卡捷琳堡是俄罗斯最大的贸易、金融、旅游、电信和信息技术中心之一,重要的大陆运输和物流中心和工业枢纽。
叶卡捷琳堡以建构主义建筑而闻名[,斯维尔德洛夫斯克摇滚俱乐部的世界着名音乐家,也被认为是"俄罗斯街头艺术之都".
2002年,他被列入联合国教科文组织编制的世界上最适合居住的12个城市名单。目前叶卡捷琳堡与成都和西安结为友好城市。

排 版|李卓文 马敏越
审 核|黄敏子
锦泓国际教育集团
爱国 实干 担当 创新 奉献

官方邮箱:info@jhcledu.com
客服电话:020-28340686
地址:广州市海珠区逸景路路353号合创中心3301B室
Copyright © 2021,广东锦泓粤兴国际教育科技有限责任公司,All rights reserved 版权所有 技术支持:网站天下 网站建设公司 上海网站设计 苏州万户网络 网站管理 粤ICP备2021171727号